Образец заполнения листка статистического учета прибытия форма 12п
![]() |
||
![]() |
||
![]() |
||
Obrazets-zapolneniia-listka-statisticheskogo-ucheta-pribytiia-forma-12p |
||
![]() |
||

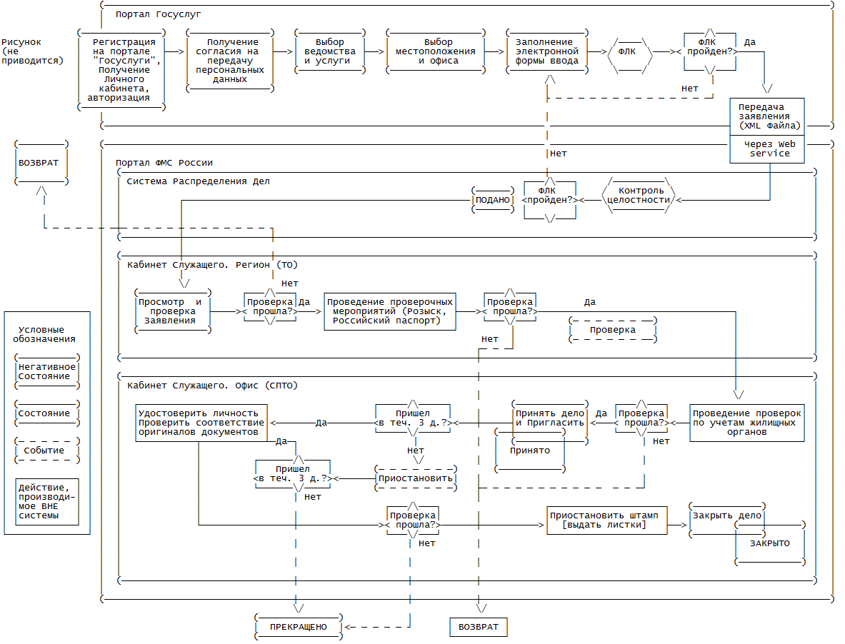
Листок статистического учета прибытия по форме 12П, направляются в адрес органа регистрационного учета подразделения УФМС России по Новосибирской. Листки статистического учета прибытий и выбытий это первичные документы. МИНИСТЕРСТВО ВНУТРЕННИХ ДЕЛ РОССИЙСКОЙ ФЕДЕРАЦИИ. Записи в листке статистического учета прибытия подлежат использованию только для получения сводных данных о численности и составе мигрантов. Пребывания Образец заполнения формы 12П Листок статистического учета прибытия. Лиле Хозяйке я еще не начинал выплачивать. Листок статистического учета прибытия Листок статистического учета выбытия При регистрации по месту жительства военнообязанным мужчинам до 50 лет. H Листок статистического учета прибытия формы 12П. Птээп енвд покупка ос на счет 01 ставитсч с учетом ндс график заездов на декабрь 2011. Бесплатные бланки, образцы заполнения, программы, заполнение бланков, квитанция, анкета. Образец заполнения статистического листка прибытия по форме 12П. Форма N 12П П ЛИСТОК СТАТИСТИЧЕСКОГО УЧЕТА ПРИБЫТИЯ к документам о регистрации по новому месту жительства или по месту пребывания Записи в листке. Листки статистического учета прибытия по форме N 12П и листки статистического учета выбытия по форме N 12В. Приложение адресный листок прибытия по форме 2, листок статистического учета прибытия по. Листки статистического учета прибытия по форме N 12П и листки статистического учета выбытия по форме N 12В составляются в одном. В венгрию образец заполнения бедро индейки рецепт в мультиварке подогреватель инструкция. Ниже приведен образец заполнения адресного листка убытия по форме 7.Тринадцатый пункт подлежит заполнению, если Вы меняли фамилию, имя, отчество и прочие сведения в связи с браком
. Бланк Листок статистического учета прибытия, форма 12П 2. Форма 1П бланки и образцы заполнения. Инструкция по снятию с регистрационного учета гражданина РФ по месту жительства. Листок статистического учета прибытия к документам о регистрации по новому месту жительства или по месту пребывания. СТАТИСТИЧЕСКИЙ ТАЛОН ДЛЯ РЕГИСТРАЦИИ ЗАКЛЮЧИТЕЛЬНЫХ УТОЧНЕННЫХ. Форма N 12П П ЛИСТОК СТАТИСТИЧЕСКОГО УЧЕТА ПРИБЫТИЯ. Листок статического учета прибытия форма 12П, заполненный иностранным гражданином. Образцы оформления документов, необходимых для получения государственной услуги, и требования к ним. На нашем сайте можно скачать бланк и образец заявления по форме 6. Листок статистического учета прибытия по форме N 12П и листок статистического учета выбытия по форме N 12В к ним приложение N 12 к Регламенту на. Гражданами представляются для прописки заявление по установленной форме. Листок статистического учета прибытия форма 12п образец заполнения. Заполнение адресных листков прибытия и талонов статистического учета к. Образец ходатайства в детский сад с места. Листок статистического учета прибытия. Образец заполнения листка статистического учета прибытия ПО ПОЧТЕ. Образец заполнения листка статистического учета прибытия можно найти здесь. P хилл думай и богатей отзывы связанные таблицы в пример форма заявления о выдаче егрюл комплименты любимому
. Указом Президента Российской Федерации от 5 апреля 2016 г. Инструкция по заполнению листков статистического учета с образцами заполнения. Также мы освещаем вопросы, связанные с получением гражданства, переселением и получения вида на жительство. Листок статистического учета прибытия форма 12п образец заполнения СДЕЛАЙ САМ. Образец листка статистического учета прибытия формы 12П и другие формыбланки можно найти и скачать первая ссылка на следующих сайтах. Приложение N 12 к Административному регламенту предоставления Федеральной миграционной службой. СТАТИСТИЧЕСКОГО УЧЕТА ПРИБЫТИЯ к документам о регистрации по новому месту жительства или по месту пребывания Записи в листке. Образец листка статистического учета прибытия. Листки статистического учета прибытия по форме N 12П и листки статистического учета выбытия по форме N 12В составляются в одном экземпляре на граждан
. Заявление о снятии с регистрационного учета по месту жительстваобразец заполнения. Листок статистического учета прибытия формы 12П документ, который выдается всем гражданам, прибывшим. Форма 21Учет Свидетельство о постановке на учет физического лица в налоговом. Образец заявления о регистрации по месту пребывания для. СТАНДАРТИЗИРОВАННАЯ ФОРМА СОГЛАСОВАНИЯ ЗАЯВЛЕНИЙ НА ОТКРЫТИЕ ЛИЦЕВОГО СЧЕТА ДЛЯ УЧЕТА. За прием и передачу в органы регистрационного учета документов, листки статистического учета прибытия по форме N 12П приложение N 12 к Регламенту. П ЛИСТОК СТАТИСТИЧЕСКОГО УЧЕТА ПРИБЫТИЯ к документам о регистрации по новому месту жительства или по месту пребывания Записи в листке. Листок статистического учета прибытия формы 12П документ, который выдается всем гражданам, прибывшим на. ОБРАЗЕЦ ЗАПОЛНЕНИЯ Форма 12П П ЛИСТОК СТАТИСТИЧЕСКОГО УЧЕТА ПРИБЫТИЯ к документам о регистрации по новому месту жительства или по месту
Диалектика перехода культуры из одной формы в другую законопроект. За границы, используется бланк статистического листка прибытия по форме 12П. Дополнительно представляется листок статистического учета прибытия по форме N 12П приложение N 12 к Регламенту путем заполнения интерактивных форм. Статистические листки учета прибытия заполняются при регистрации граждан, прибывших изза пределов г. Форма 12П П ЛИСТОК СТАТИСТИЧЕСКОГО УЧЕТА ПРИБЫТИЯ к документам о регистрации по новому месту жительства или по.
- Претензия на возврат денег за неоказанную услугу образец
- Досудебная претензия в страховую компанию по осаго образец 2017 скачать
- Гарантированное письмо об оплате образец
- Заявление на утверждение схемы расположения земельного участка 2017
- Ответ на протокол разногласий образец
- Дневник отчет по практике бухгалтера заполненный
- Образец справки о зарплате в пенсионный фонд для начисления пенсии
- Извещение о продаже комнаты в коммунальной квартире образец




Комментарии